通知公告
关于组织参加第六届全国高校教师教学元宇宙数字化技术创新大赛的通知
25-05-22   ·   [教师教学发展中心]谭艳敏   ·   浏览量 14

为全面贯彻全国教育大会精神、落实教育强国建设规划纲要,推进教育数字化,助力教育强国建设,引导骨干教师将人工智能+、3D/XR、元宇宙等数智技术、数字化教学资源、知识体系的建设、应用和更新与教育教学深度融合、守正创新,深化以赛促教、以赛促学、以赛促产精神,现组织参加2025年第六届全国高校教师教学元宇宙数字化技术创新大赛(简称3D教师大赛),详细通知如下:

一、大赛简介

大赛以“数智新元,启教未来”为主题,以“新工科、新农科、新医科、新文科”建设为工作主线,致力于培养具备数智素养、师德高尚、理念先进、教学设计优秀、教学效果好、教学能力强的高素质、专业化、创新型的新质教师队伍。

3D教师大赛迄今已举办至第六届,成为教师教学交流与能力提升的重要平台,有效促进了教学成果转化与专业发展。2024年大赛被纳入高校学生竞赛与教师发展数据平台,正式成为高等教育学会“高校教师教学竞赛清单”赛事。

二、组织单位

1.主办单位

国家制造业信息化培训中心

全国3D技术推广服务与教育培训联盟

北京光华设计发展基金会

2.承办单位

国家制造业信息化培训中心3D办、3D动力

三、大赛设置

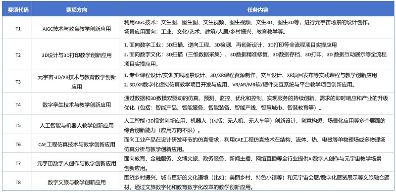
1.大赛共分为8个赛项,具体内容如下图。请按项目实际,选择相应赛项参赛。

新建 PPTX 演示文稿_01

2.参赛对象

大赛分设本科组和高职组,面向高等学校(本科院校、专科院校和专门学院)在职教师。按照大赛要求,每一赛项学校可报10个团队,每个团队成员为3—5人,同一教师最多报名参加3个团队,同一教师只能作为其中一个团队的第一成员,要求团队独立完成赛项的设计和实施。

3.奖项设置

赛区选拔时间预计在2025年8-9月,各赛区按赛项分别设置一等奖、二等奖和三等奖。根据参赛单位组织及获奖情况综合排名,颁发大赛“优秀组织奖”“优秀教师奖”。

大赛组委会与专家委员会按各赛区参赛数量与参赛项目质量,为各赛区分配全国总决赛(国赛)的入围资格名额。全国总决赛时间预计为2025年11月上旬。

四、赛程安排

1.参赛教师请填写《第六届全国高校教师教学元宇宙数字化技术创新大赛报名表》(附件1),并于2025年6月16日前将电子版发送至邮箱:2004011852@cugb.edu.cn。

2.通过学校审核推荐至北京赛区的参赛教师团队,须在大赛官网http://3dvr.3ddl.net注册报名,并提交项目报告。参赛项目报告提交截止时间为2025年7月31日。项目报告要求详见《竞赛办法》(附件2)。

备注:校内报名期间无需提交项目报告。

五、其他要求

1.鼓励跨界融合创新、鼓励多元创新应用。

2.参赛团队必须承诺真实并独立完成项目、并参加赛项。不得冒名顶替、弄虚作假,如发现,取消参赛和获奖资格,并通报批评。

3.参赛团队应自觉遵守知识产权有关法规,不得侵犯他人的知识产权或其他权益;对于由此造成的不良后果,由参赛教师自行承担全部经济和法律责任。

4.参赛团队拥有参赛项目(包括创意、文档、数据/代码源文件、图片、视频等)的知识产权;大赛组委会保留对参赛项目进行宣传、推广的权利,对参赛项目的其他商业使用须征得参赛团队同意。

5.参赛团队获得的奖金(或奖品)如需缴纳税费,将由参赛团队自行承担并办理相关手续。

6.参赛团队应按分赛项要求报名参赛并提交项目报告及相关资料,若审核后,不符合该分赛项要求,赛项组委会有权进行调剂。

7.其他未尽事宜,请咨询学校教师教学发展中心:

谭艳敏(82323951)邓雁希(82321765)

教师教学发展中心

2025年5月22日

附件1:第六届全国高校教师教学元宇宙数字化技术创新大赛报名表.docx

附件2:第六届全国高校教师教学元宇宙数字化技术创新大赛竞赛办法.pdf

附件3:第六届全国高校教师教学元宇宙数字化技术创新大赛赛事通知.pdf