通知公告
2025-2026学年教师教学能力提升系列活动(9):数字化专题
26-03-03   ·   【教师教学发展中心】谭艳敏   ·   浏览量 61

一、培训主题

AI赋能教学全场景提质增效,通过AI技术全方位赋能教学场景,助力教学质量与效率全面提升。

二、培训时间

2026年3月2日-3月6日(周一至周五),每晚19:00-20:40。

三、培训内容

分享AI重塑教学的核心理念与权威实践案例,助力教师增强数字素养,提升课程设计能力与教学创新能力,应对新学期教学挑战;展示超星智慧教学平台与AI工具的全场景创新应用,推动教学改革与优质资源共享。

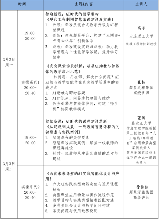
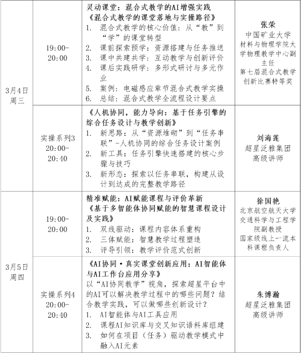
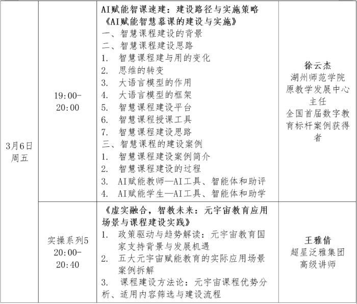
详细内容见下方海报。

四、培训形式

以超星在线直播方式开展,支持回看。

在学习通课程观看直播与回放(使用学习通输入课程班级邀请码,或者扫码下方二维码加入课程班级)。

二维码

学习路径:学习通-课程-我学的课-章节。

欢迎广大教师积极关注,进行学习。

培训内容

培训内容2

培训内容3