关于组织开展第七期学生党支部书记培训班在线培训的通知

发布时间:2020-05-08          阅读:4

各学院:

  为深入贯彻落实习近平新时代中国特色社会主义思想和党的十九届四中全会精神,用“四个意识”导航、用“四个自信”强基、用“两个维护”铸魂,增强政治自觉、理论自信、情感融入,提高党支部政治功能,深入实施“对标争先”建设计划,打造党建样板支部,为学校各项事业发展筑牢坚实堡垒。经党委学生工作部研究决定举办第七期学生党支部书记培训班在线培训,具体通知如下:

  一、培训时间

  2020年5月11日-6月11日。

  二、培训对象

  全体学生党支部书记(如辅导员担任书记,则为学生副书记)

  三、培训内容及课表

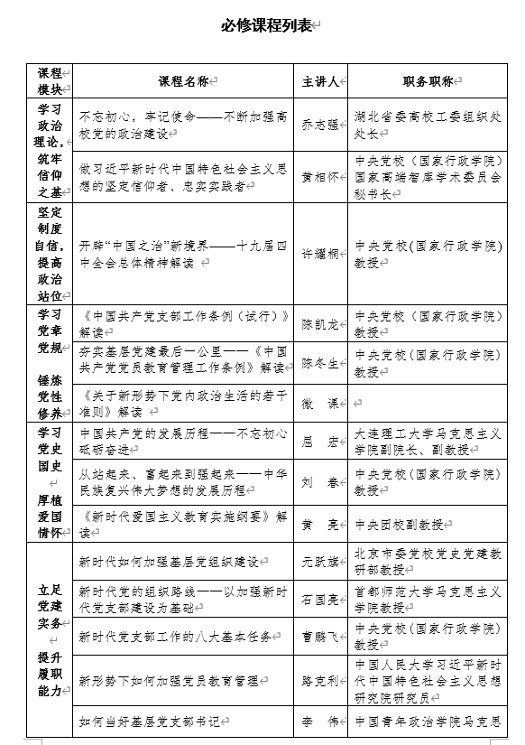
  根据目标要求与培训主题,本次培训围绕习近平新时代中国特色社会主义思想学习、党的十九届四中全会精神解读、党章与党内法规、党史国史与党的优良传统、党建工作实务、标杆院系与样板支部工作案例等内容设置必修课程,同时,围绕公文写作技巧、综合素养提升等内容设置选修课程,具体详见下表:

 QQ图片20200508151813

QQ图片20200508152546

  四、培训环节及考核要求

  本次培训分为课程学习、交流研讨、心得撰写、在线考试四个环节。

  1.课程学习:培训期间,支部书记须完成不少于32学时(45分钟/学时)的必修视频课程学习任务,自主选学选修课程。

  2.交流研讨:培训期间,党建工作负责老师组织本学院支部书记,结合工作实际,围绕“疫情防控期间如何发挥党员的先锋模范带头作用”这一主题进行一次线上交流研讨。

  3.心得撰写:培训期间,支部书记结合所学知识和支部工作实际,围绕“如何提升学生党支部政治功能”主题撰写一篇不少于1000字的学习心得,要求:思想性强、主题鲜明、条理清晰、结构完整、逻辑严谨、内容详实,如发现抄袭等情况不予结业;党建工作负责老师负责审核学习心得。

  4.在线考试:支部书记在完成规定学时的课程学习后,需参加在线考试,考试内容为培训课程所学内容及党的相关知识,题型为单选、多选和判断,时间为90分钟,总分为100分,60分及以上为合格。

  五、培训平台使用

  本次培训依托国家教育行政学院中国教育干部网络学院www.enaea.edu.cn平台组织实施。支部书记在此进行实名注册,登录后使用统一发放的学习卡参加学习(已注册过的学员可直接登录并使用学习卡)。培训期间支部书记可下载中国教育干部网络学院移动客户端(学习公社app)随时登录学习。

  六、管理服务

  (一)培训组织管理与教学辅导由党建工作负责老师主要负责

  (二)学习过程中如有问题可通过以下渠道进行咨询:

  1.通过平台登录后的客服浮窗咨询客服老师:

  周一至周五:上午8:30-12:00,下午13:00-17:30

  2.直接拨打学员服务热线电话:400-811-9908

  服务时间:上午8:30-12:00;下午13:00-22:00;周末及节假日照常值班

  3.通过平台登录后页面右侧的“平台操作咨询”窗口留言咨询。

 

党委学生工作部

2020年5月8日