11415044-“三维联动、多元评价”的高层次创新人才激励机制构建与实践
支撑材料——成果应用成效——创新型人才培养成效斐然

成果应用成效材料目录 

(一)创新人才培养成效斐然的证明材料 

  1.2021-2025 年度研究生科研激励项目获奖情况统计 

  2.2021-2025 年度研究生科研激励项目获奖名单 

  3.2021-2025 年度研究生科研激励项目成果激励产出的成果情况统计 

  4.2021-2023 年度研究生教育教学评优获奖情况 

(二)科研创新能力飞跃提升的证明材料 

  5.Nature、Science 及其系列子刊论文发表情况 

  6.业界公认国际先进学术成果期刊论文发表情况 

  7.已授权国家发明专利情况 

  8.代表性专著出版情况 

(三)国内外学术影响力大幅提高的证明材料 

  9.获得李四光优秀学生奖 

  10.省部级以上科技成果奖 

  11.学位论文获得“北京市优秀博士学位论文” 

  12.导师获得“北京市优秀指导教师”

  13.国际重要学术组织担任要职、承担国际重要学术期刊审稿人和特邀 口头报告 

  14.参加国家级、省部级重大、重点等项目 (四)创新创业实践历史性突破的证明材料 

  15.获得国家级竞赛情况 

  16.获得国家级竞赛的指导教师获奖情况 

(五)研究生教育高质量发展成效显著的证明材料 

  17.教学成果对其他高校研究生教育改革工作起到的重要参考作用证明




(一)创新型人才培养成效斐然的证明材料

1.2021-2025年度研究生科研激励项目获奖情况


2021-2025年度研究生科研激励项目获奖情况统计表

序号

年份

一等奖

(人)

二等奖

(人)

三等奖

(人)

获奖

总人数

1

2021年

12

59

301

372

2

2022年

21

64

349

434

3

2023年

18

101

412

531

4

2024年

15

112

428

555

5

2025年

30

134

444

608

总计(人)

96

470

1934

2500


2.2021-2025年度研究生科研激励项目获奖名单



2021年度研究生科研激励项目获奖名单

图片1

图片2

2021年度研究生科研激励项目获奖名单.pdf



2022年度研究生科研激励项目获奖名单

图片3

图片4

2022年度研究生科研激励项目获奖名单.pdf



2023年度研究生科研激励项目获奖名单

图片5

图片6


2023年度研究生科研激励项目获奖名单.pdf



2024年度研究生科研激励项目获奖名单

图片7

图片8


2024年度研究生科研激励项目获奖名单.pdf



2025年度研究生科研激励项目获奖名单

图片9

图片10


2025年度研究生科研激励项目获奖名单.pdf



3.2021-2025年度研究生科研激励项目成果激励产出的成果情况统计


2021-2025年度研究生科研激励项目成果情况统计表

序号

成果类别

成果数量统计(年)

合计

2021

2022

2023

2024

2025

1

标志性期刊目录A区论文

(篇)

1

0

0

3

5

9

2

标志性期刊目录B区论文(篇)

51

57

93

85

123

409

3

标志性期刊目录C区论文(篇)

61

93

91

83

103

431

4

标志性期刊目录D区论文(篇)

249

264

274

287

341

1415

5

除上述之外的其他期刊上发表的SCI/SSCI学术成果(篇)

193

191

172

136

143

835

6

中文卓越期刊目录论文(篇)

10

14

8

8

13

53

7

已授权第一发明人(项)

16

24

17

15

11

83

8

专著(本)

14

9

7

3

15

48

9

李四光优秀学生奖(人)

3

1

1

0

0

5

10

国际重要学术组织成员、国际重要学术期刊(SCI/SSCI)审稿人(人)

30

46

31

47

75

229

11

国际会议的大会特邀口头报告、国际会议的主题/专题特邀口头报告(人)

2

1

1

3

0

7

12

全国性科技竞赛(人)

51

98

108

135

106

498

13

省部级以上科技成果奖(人)

2

0

0

8

0

10

14

参与国家级、省部级重大、重点等项目(人)

52

11

16

21

11

111

总计

735

809

819

834

946

4143


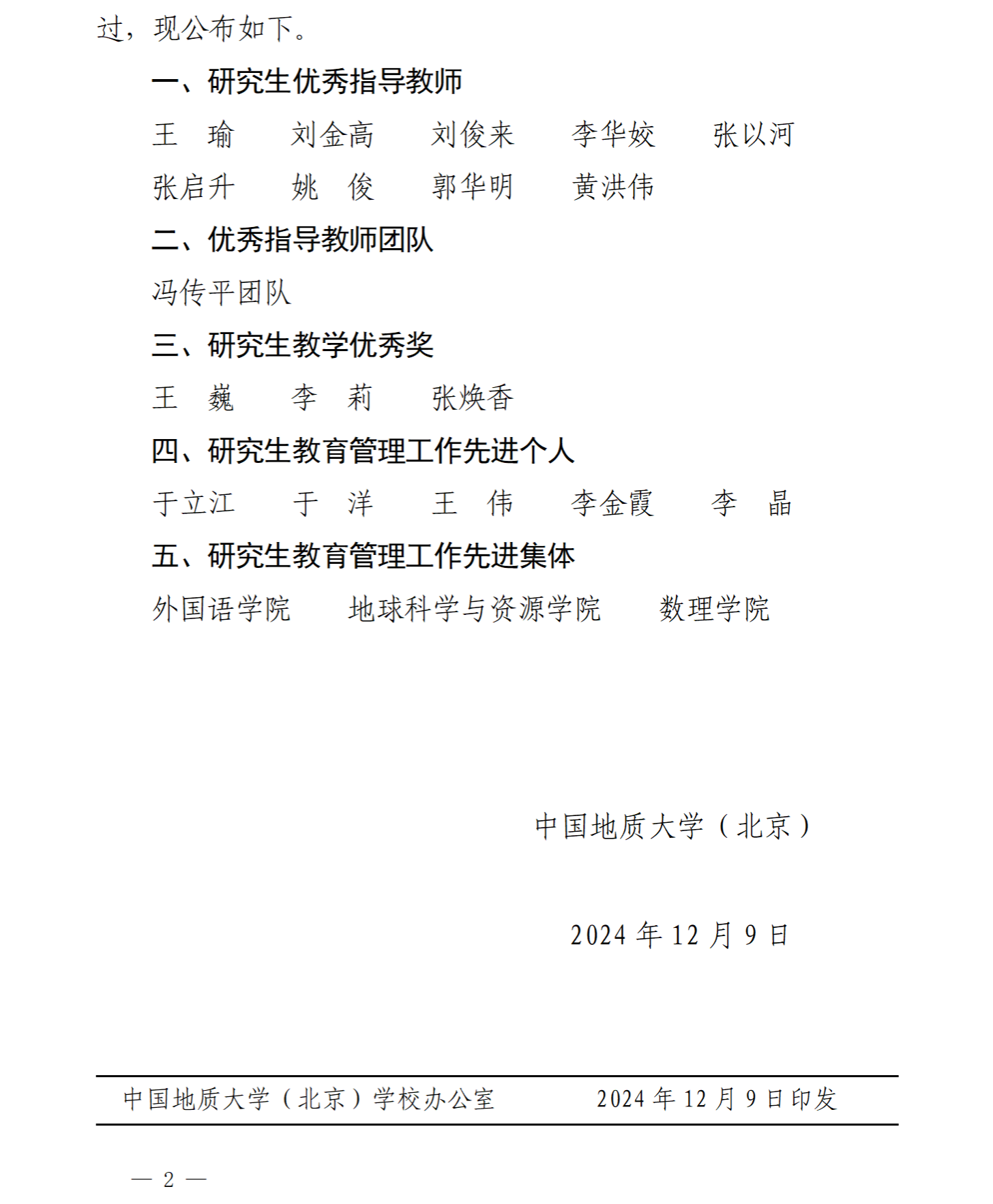
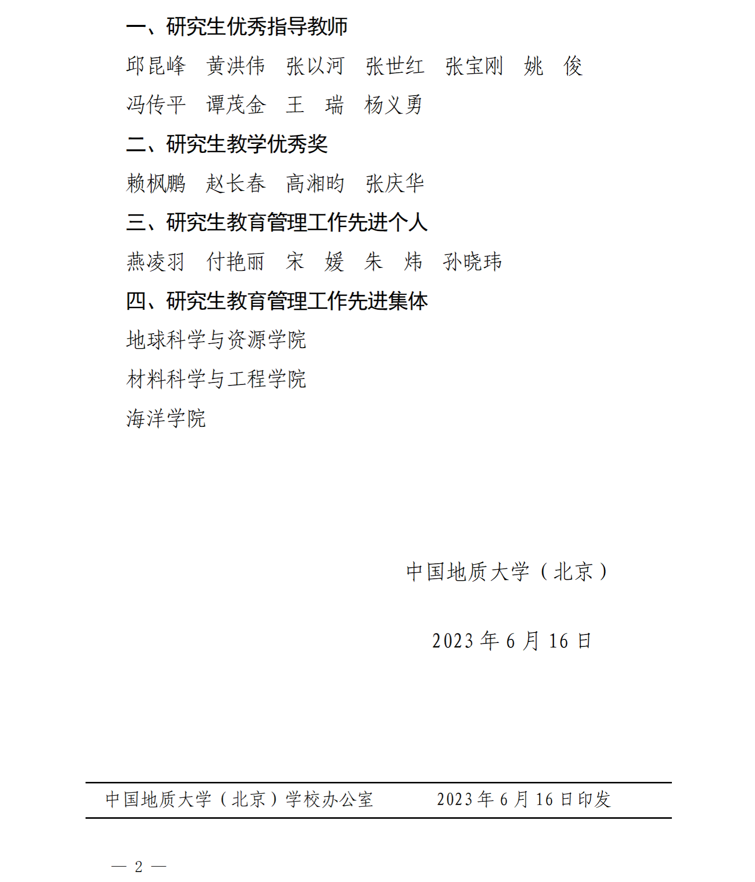
4.2021-2023年度研究生教育教学评优获奖情况


2021年度研究生教育教学评优获奖名单

京发49  公布“北地先锋”教学系统奖-2021年研究生教育教学评优结果_01

京发49  公布“北地先锋”教学系统奖-2021年研究生教育教学评优结果_02


2022年度研究生教育教学评优获奖名单

京发60  公布“北地先锋”教学系统奖—2022年研究生教育教学评优结果_01

京发60  公布“北地先锋”教学系统奖—2022年研究生教育教学评优结果_02


2023年度研究生教育教学评优获奖名单

2024京发104号_01

2024京发104号_02