11415044-“三维联动、多元评价”的高层次创新人才激励机制构建与实践
支撑材料——成果制度文件

文件列表

1. 中国地质大学(北京)研究生科技创新基金管理办法(中地 大京发〔2021〕30 号) 

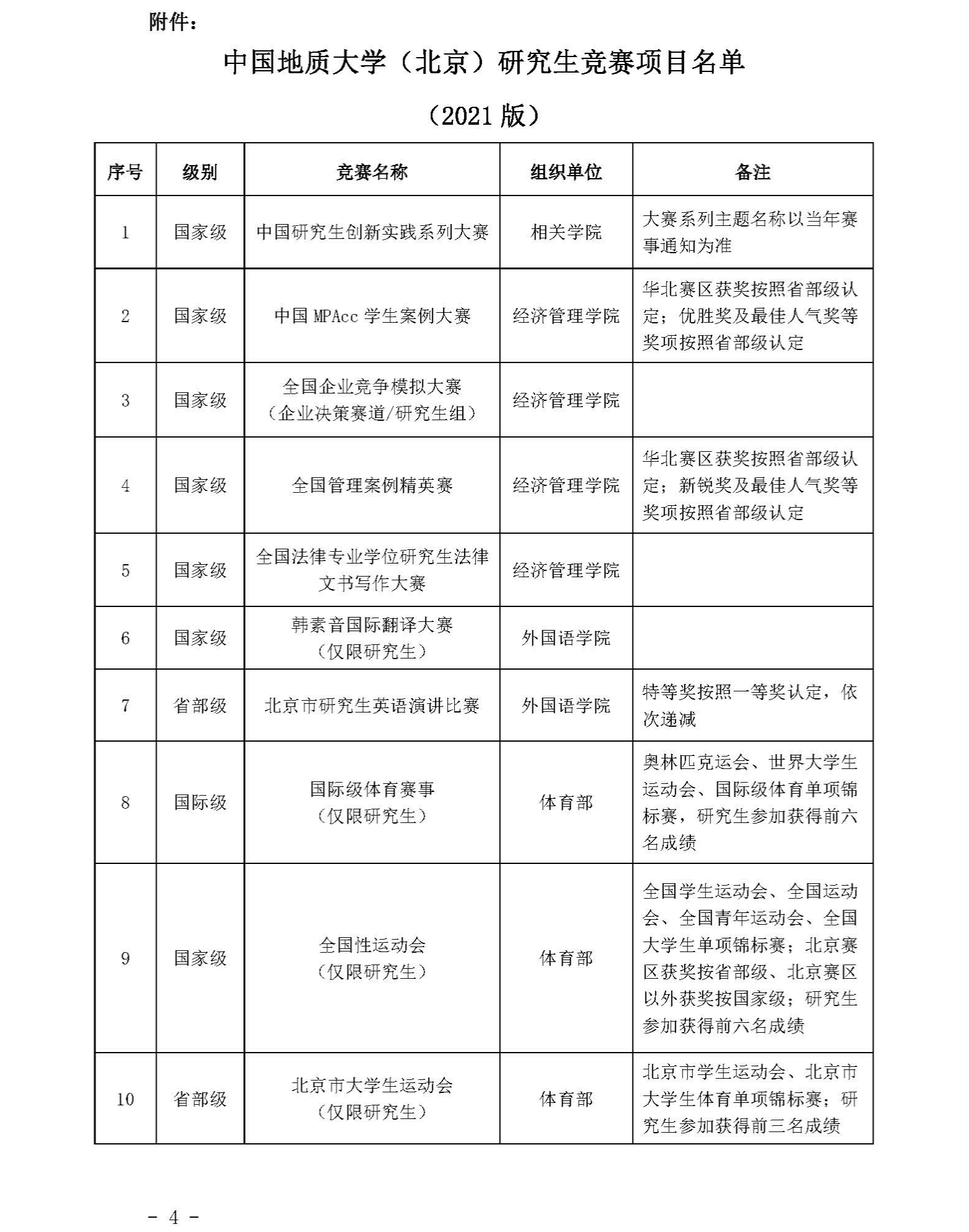
2. 关于公布中国地质大学(北京)研究生竞赛项目认定结果的 通知(中地大研发〔2021〕京 22 号) 

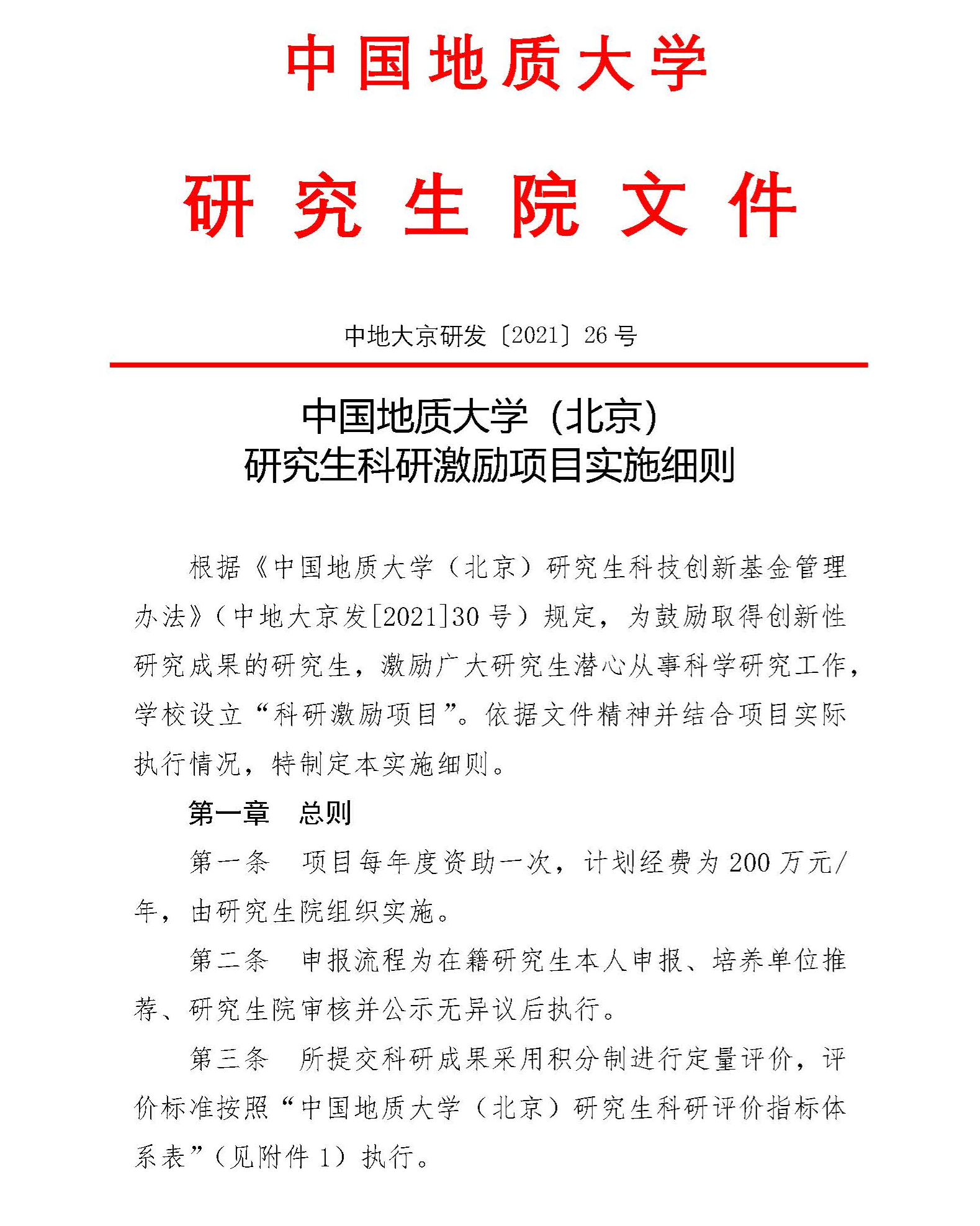
3. 中国地质大学(北京)研究生科研激励项目实施细则(中地 大京研发〔2021〕26 号) 

4. 中国地质大学(北京)研究生教育教学年度先进集体和个人 评选办法(中地大京发〔2021〕130 号)


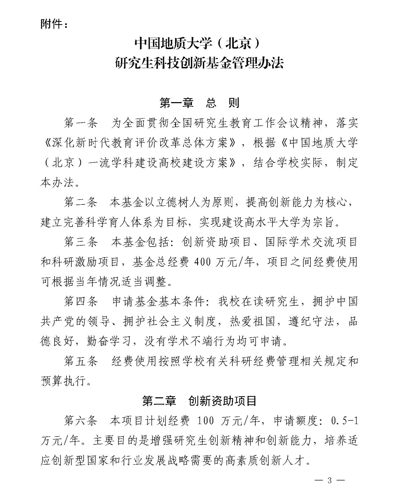
1.中国地质大学(北京)研究生科技创新基金管理办法

(中地大京发〔2021〕30号)

图片1(1)

图片2

图片3

图片4

图片5

图片6


2.关于公布中国地质大学(北京)研究生竞赛项目认定结果的通知

(中地大研发〔2021〕京22号)

图片7

图片8

图片9(1)

图片10


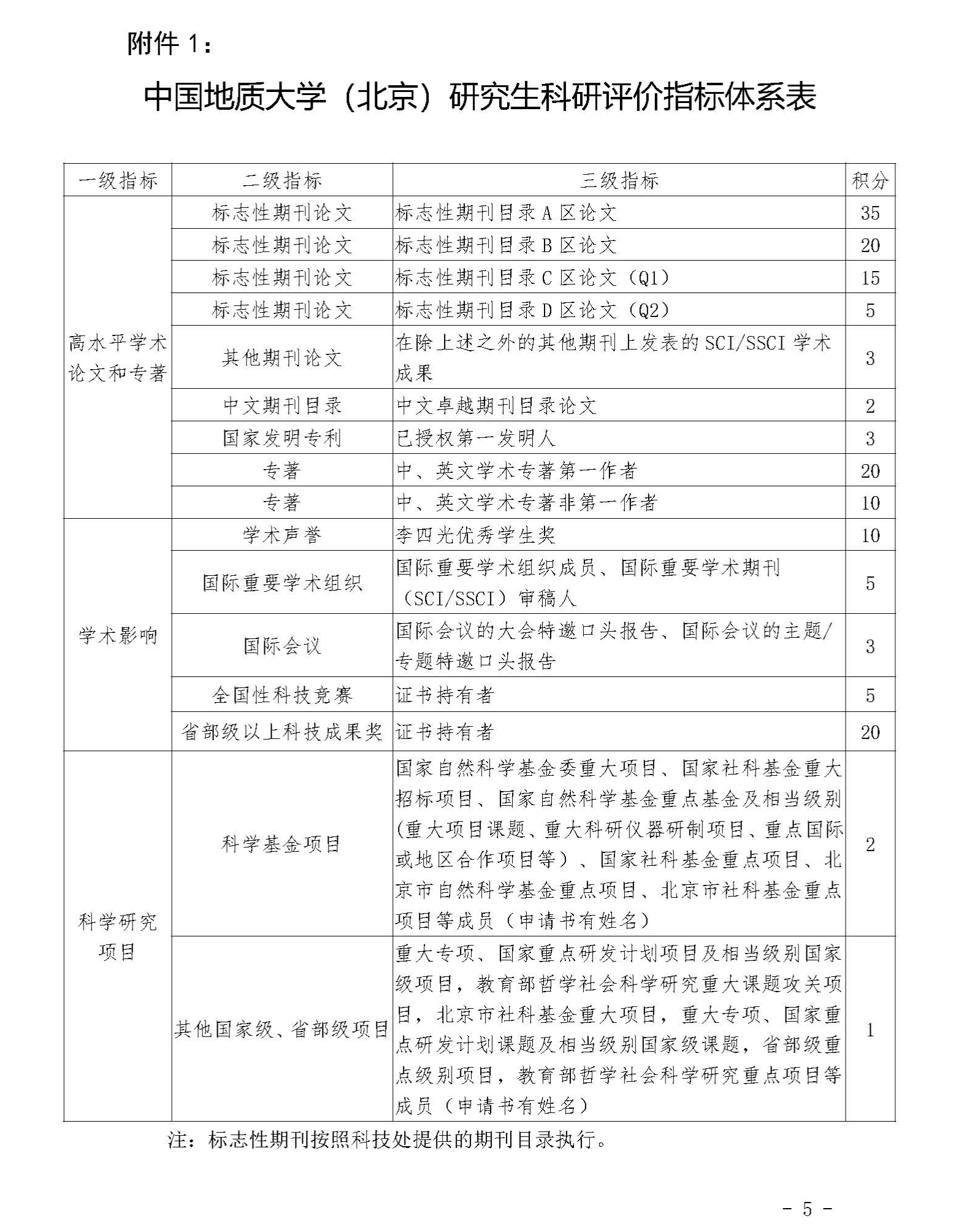
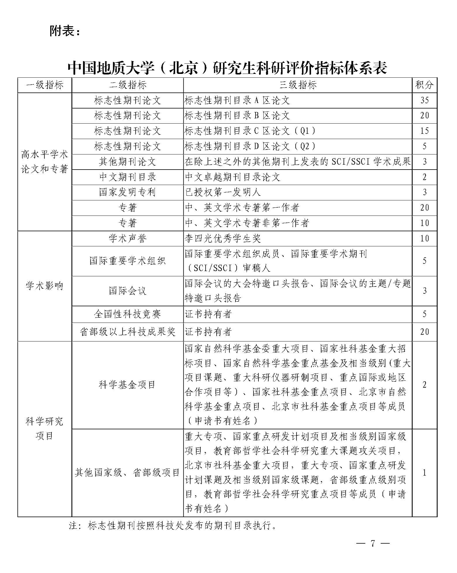
3.中国地质大学(北京)研究生科研激励项目实施细则

(中地大京研发〔2021〕26号)

图片11

图片12

图片13

图片14

图片15


4.中国地质大学(北京)研究生教育教学年度先进集体和个人评选办法

(中地大京发〔2021〕130号)

图片16


京发130  研究生教育教学年度先进集体和个人评选办法_03

京发130  研究生教育教学年度先进集体和个人评选办法_04

京发130  研究生教育教学年度先进集体和个人评选办法_05

京发130  研究生教育教学年度先进集体和个人评选办法_06

京发130  研究生教育教学年度先进集体和个人评选办法_07

京发130  研究生教育教学年度先进集体和个人评选办法_08

京发130  研究生教育教学年度先进集体和个人评选办法_09

京发130  研究生教育教学年度先进集体和个人评选办法_10