中国地质大学(北京)2016年暑期社会实践阶段性总结
发布时间:2016-07-31      校团委宣传部长      2 浏览
   截止至7月30日,我校2016年暑期社会实践整体工作已完成近一半。于全校范围内统计,预计出团92支,目前为止已经出团29支,正在进行的团队有15支,尚未开始的团队有48支。
   最早出团时间是6月25日。我校团队共去往了25个省份,遍及甘肃、广西、青海、河南、四川、北京、江西、安徽、云南、黑龙江、广东、吉林、山东,河北、宁夏、内蒙古、新疆、贵州、浙江、湖北、山西、陕西、湖南、辽宁、福建,展开了地质调研、地质公园实践、关爱留守、支教、参观红色基地、科技扶贫,法制宣讲、环境保护调研、先进企业调研、地区特色艺术调研、医疗改革调研、地方特色矿石调研、生育政策调研等方面的社会实践工作,受到了相关接收单位的高度重视,也获得了社会对于地大学子的认可。
 
1.团队实践开展数据统计
现对已完成、正进行、未开展的团队的统计如下:

1

 

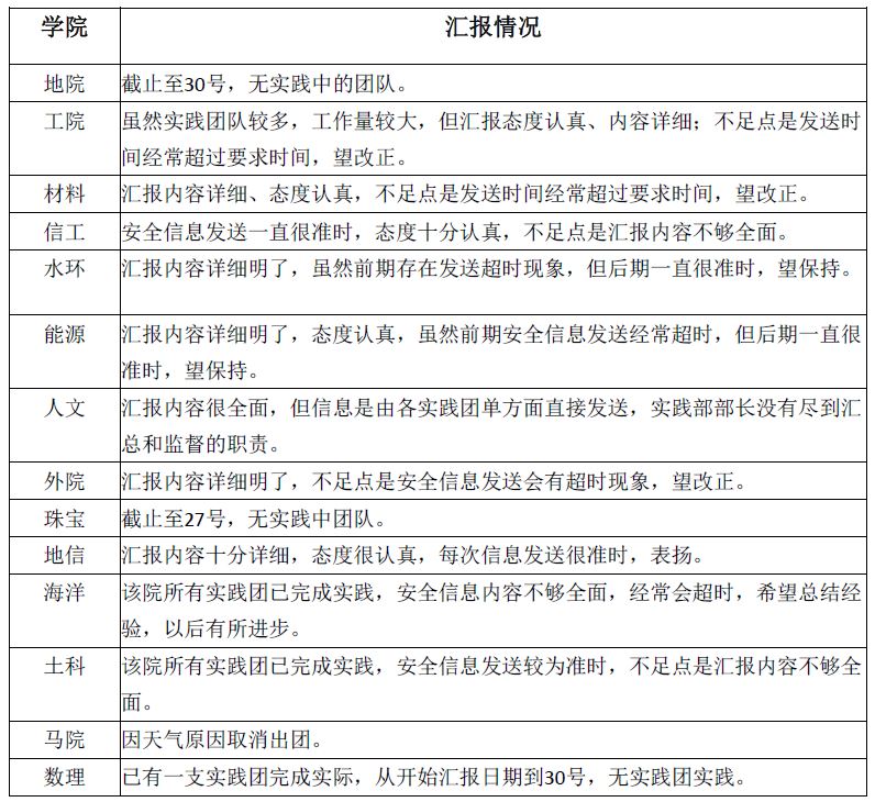
2.学院信息上报情况公示
校团委社会实践指导中心要求各个学院每日上报安全信息情况给校团委,现对于各学院安全信息上报情况公示如下:

捕获

   地信、能源两个学院上报工作完成质量高,反馈及时,而人文(没有汇总)、土科(内容很不全面)、海洋(超时次数多)上报情况完成度相对较差,请各学院团总支副书记加以重视。在八月份的工作过程中进行调整和改进。
   汇报要求:每晚九点之前由各院实践部部长将其学院实践中团队的安全信息汇总发送到18811318231,发送内容须包含实践中团队的团队编号、当天实践行程、安全情况,第二天实践计划(一句话概括即可,不用特别详细),如果有返程团队,需统计回程火车车次及时间。
   最近南方洪涝灾害频发,北方也多迎来暴雨天气。截止至7月30日,马克思学院2016021301团队由于天气原因取消实践,其他实践团正常实践,未出现人员安全问题。在实践过程中若遇到天气和地质灾害等突发情况,请各个实践团及时调整实践时间与实践进度。若确实不适宜开展,可暂缓或终止实践活动。团队信息如有变更,请及时报备。请各个学院继续及时上报,若有问题随时与校团委取得联系。
 
3.团队新媒体平台使用情况展示
校团委社会实践指导中心鼓励各团队使用北京学联新媒体平台,现选取排名前10的团队展示如下。该数据由团市委提供。

2

   实现团队的过程化管理是校团委社会实践指导中心今年改革的重要举措之一。与此同时,团委大力构建实践团队新媒体线上展示平台,扩大我校学子实践影响力。七月份各团队实践活动整体完成情况较好,希望未开展实践的团队能够继续保持良好的精神面貌,在实践过程中,有所收获,有所成长。