近年来,硫自养反硝化逐渐被认为是地下水中潜在的重要脱氮途径之一。从微生物代谢潜力角度看,硫自养反硝化相关功能基因在全球地下水系统中并不罕见,表明该代谢路径在功能层面具有广泛分布。然而,与其代谢潜力的普遍性形成鲜明对比的是,在天然含水层尺度上,相对于其他电子来源,硫自养驱动的反硝化过程较少成为长期、主导型的硝酸盐去除过程。
硫自养反硝化在天然地下水系统中难以持续主导,可能主要受以下几方面因素限制:首先,地下水中硫主要以高度氧化态的硫酸盐形式存在,真正可作为电子供体的还原态硫(如硫化氢、零价硫)或黄铁矿等硫化物矿物往往受限;其次,硫化物一旦生成,极易被氧化性矿物及微量氧快速消耗,难以持续、稳定地供给反硝化微生物;第三,在多数含水层中,硝酸盐富集区与硫酸盐还原区往往在空间上发生错位,导致硫酸盐还原与硝酸盐还原难以有效耦合,且硫酸盐还原需要有机碳作为电子供体,为自养型硝酸盐还原过程提出挑战。因此,在自然条件下,硫自养反硝化多表现为局地或阶段性过程,而非稳定、高效的脱氮机制。
近年来,在海洋缺氧区等环境研究提出的“隐秘”硫循环(cryptic sulfur cycling)概念为上述认识提供了新的理论框架。在特定环境条件下,微生物群落可通过耦合的硫酸盐还原与硫化物氧化过程,使硫在体系内部快速循环,而非作为一次性电子供体被消耗。在这种情况下,硫不再以硫酸盐浓度的显著变化体现其生物地球化学作用,从而难以被传统方法识别。理论上,这种内部硫循环有可能在有机碳匮乏、缺乏矿物电子供体的环境中,为反硝化过程持续提供还原能力,但其是否能够在地下水系统中长期发生缺乏野外尺度的直接证据。
针对上述问题,我校科学研究院博士后陈相龙,在盛益之教授和王广才教授的共同指导下,选取位于鄱阳湖地区的赣江三角洲地下水为典型研究对象,系统探究承压含水层中硝酸盐与硫酸盐的耦合迁移转化机制。研究综合运用多同位素地球化学指标(δ15N-NO3-、δ18O-NO3-、δ34S-SO42-、δ18O-SO42-、δ18O-H2O、δ13C-DIC和δ13C-DOC)和宏基因组学技术,通过精细对比同位素分馏信号与微生物功能特征,厘清了天然含水层中硫依赖的自养反硝化的微生物代谢途径,揭示了承压含水层中微生物介导的“隐秘”的硫循环在天然含水层中脱氮作用的关键驱动作用。取得创新性认识如下,
(1)多同位素证据揭示了承压含水层中氮、硫循环耦合循环过程
沿地下水水流方向,多同位素地球化学指标(δ15N-NO3-、δ18O-NO3-、δ34S-SO42-、δ18O-SO42-、δ18O-H2O、δ13C-DIC和δ13C-DOC)变化共同指示:从非承压含水层过渡到承压含水层中,地下水水水化学环境由氧化趋于还原;氮氧同位素显示地下水中主要的氮循环过程从硝化作用过渡到反硝化;硫酸盐同位素指示承压含水层中存在一定的硫酸盐还原作用和硫化物氧化作用;无机碳和有机碳同位素的变化共同指示了承压含水层中有机碳分解和微生物的固碳作用可能同时发生。
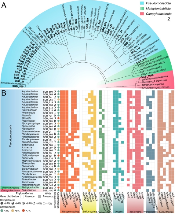
(2)基因组层面证实硫酸盐还原与自养反硝化微生物的关键作用
宏基因组分析结果显示,硫自养反硝化功能微生物在承压含水层中显著富集,其在反硝化功能群中的相对贡献明显提高,与同位素地球化学证据一致。这些微生物不仅同时携带硫氧化、反硝化和碳固定基因,还具备硫酸盐还原、硝酸盐异化还原为铵、铁氧化还原以及氧胁迫适应等功能基因,反映出其高度的代谢灵活性与环境适应能力。此外,自养反硝化微生物和硫酸盐还原菌丰度存在协同演化过程。统计分析进一步表明,这些微生物与硫化物、硫酸盐和硝酸盐浓度之间存在显著相关关系,支持硫酸盐还原与硫自养反硝化在功能代谢层面的紧密耦合。
(3)提出地下水系统中“隐秘”硫循环驱动脱氮的概念模型
研究结果表明,在人类活动强烈影响的区域,人为输入的硝酸盐和硫酸盐可随地下水径流由非承压含水层向承压含水层迁移。随着环境由好氧向厌氧转变,硫酸盐还原产生的硫化物可被硫自养反硝化微生物迅速氧化并耦合硝酸盐还原,从而形成一个高度紧密的氮–硫耦合循环。该过程不同于传统依赖有机碳的异养反硝化,也不同于以黄铁矿为电子供体的自养脱氮机制,而是一种基于内部硫循环、具有更强可持续性的脱氮途径,在寡营养、低碳地下水系统及相关工程场景中具有重要启示意义。


图1 同位素地球化学指标在地下水水流方向上的变化

图2 硝酸盐双同位素及硫酸盐双同位素值的相互关系

图3 硝酸盐还原基因与硫循环基因的相关性热图

图4 硫自养反硝化功能微生物的物种分类及功能代谢特征

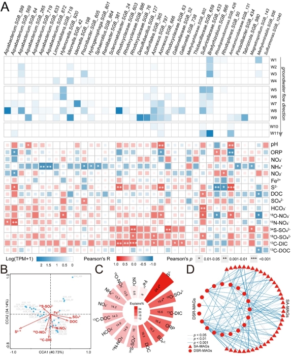
图5 硫自养反硝化功能微生物分布,环境因子的关系以及与硫酸盐还原菌的相关性

图6 赣江三角洲含水层中微生物驱动的氮硫耦合循环概念模型图
本研究通过野外观测证实野外含水层中存在硫自养脱氮作用,为硫循环如何驱动野外含水层中氮的去除提供了全新视角,拓展了对地下水生环境中微生物驱动的氮-硫耦合机制的认知。
该研究得到了国家自然科学基金(42030705和42572401)、中央高校基本科研(590424006)以及国家资助博士后研究人员计划(GZC20250262)的支持。
上述成果发表在环境科学领域国际权威期刊《Environmental Science & Technology》,并被评选为副封面论文:Xianglong Chen(陈相龙),Yizhi Sheng*(盛益之),Guangcai Wang*(王广才),Fu Liao(廖福),Pengpeng Zhou(周鹏鹏),Deciphering Sulfur-Based Denitrification in Confined Alluvial-Lacustrine Aquifers through Multi-isotope (15N, 34S, 13C, and 18O) and Metagenomic Analyses, Environmental Science & Technology, 2025, Supplementary cover.
全文链接:https://doi.org/10.1021/acs.est.5c09851