钒作为一种重要的战略金属,在现代工业中被广泛应用。钒具有中高毒性,持续接触含钒化合物会导致严重的健康问题。五价钒[V(V)]毒性最强,四价钒[V(IV)]毒性较小,可在中性pH值下自发沉淀。钒的环境和地球化学归趋受微生物的影响,土壤、水和沉积物中的微生物群落可以转移以应对钒的存在,同时将V(V)转化为V(IV)作为解毒机制。然而,目前确定的具有V(V)还原能力的功能微生物有限,考虑到VO3-和NO3-之间的结构相似性,以及众所周知的V(V)还原剂通过电子传递还原NO3-的能力,推测反硝化细菌可能具有潜在的还原V(V)的能力。此外,对于反硝化菌生物还原V(V)的机理,目前研究较少,V(V)生物还原从功能基因到代谢物的代谢途径以及电子传递机制在分子尺度上尚未得到全面揭示。
针对上述问题,我校水资源与环境学院的博士生费扬眉,在张宝刚教授和董海良教授的联合指导下,建立了含有反硝化细菌、乙酸钠和V(V)溶液的生物系统。研究选择了自然环境中常见的反硝化细菌Acidovorax sp. strain BoFeN1和Pseudogulbenkiania sp. strain 2002,验证了它们还原V(V)的能力,并阐明了相关的分子机制,并评估了其在V(V)修复中的实际应用,取得了以下创新性认识:
(1)探究了两种反硝化菌的除钒性能。在系统运行120 h后,菌株BoFeN1和菌株2002对V(V)的去除率分别为89.0 ± 1.83%和96.0 ± 1.43%,遵循伪一级动力学模型(图1)。TOC浓度随时间逐渐降低,并伴随着OD600的增长。
(2)明确了V(V)还原的相关路径。两种细菌都可以通过酶促反应途径和电子传递途径还原V(V)。对于菌株BoFeN1,生物量丰度直接决定了nirK和nosZ基因的转录丰度,进而影响V(V)去除效率(图2)。Cyt c和NADH也受到细菌丰度的显著影响,并直接影响V(V)去除。对于菌株2002,细菌丰度显著影响了napA基因的丰度,进而影响了V(V)的去除效率。
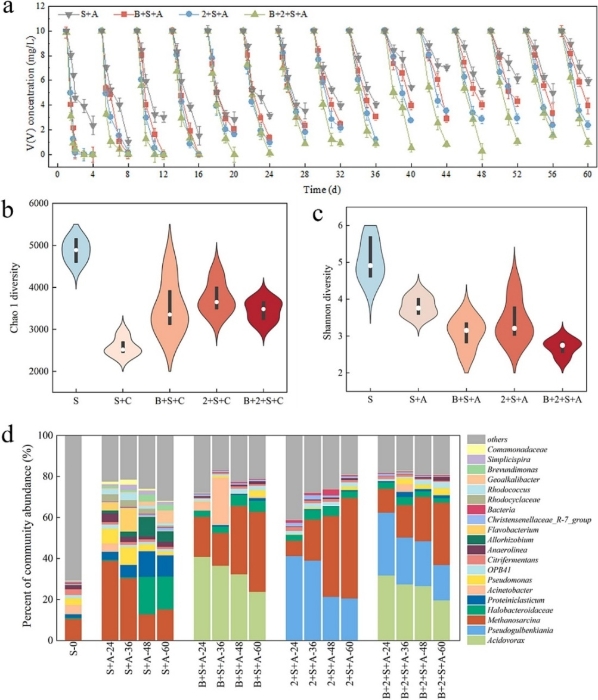
(3)评估了生物强化的效果。添加两种反硝化细菌使沉积物的V(V)去除效率提高了10.5%-51.1%,混合添加优于单一添加(图3)。两种反硝化菌可在沉积物中有效定殖,与本土微生物形成了密切合作关系。

图1 两种反硝化菌株的V(V)去除性能和细菌生长情况

图2 两种反硝化细菌还原V(V)过程中反硝化基因和电子传递物的直接和间接影响的结构方程模型
(a) 菌株 BoFeN1;(b) 菌株2002

图3 生物强化实验中的V(V)去除性能和微生物多样性
上述研究成果发表在国际地球化学权威期刊《Geochimica et Cosmochimica Acta》上。中国地质大学(北京)博士生费扬眉为论文第一作者,张宝刚教授和董海良教授为论文通讯作者。该研究得到国家自然科学基金项目的支持。
论文信息与链接:Fei, Y.M., Zhang, B.G., Chen, D.D., Liu, T.X., Dong, H.L., 2023. The Overlooked Role of Denitrifying Bacteria in Mediating Vanadate Reduction. Geochimica et Cosmochimica Acta, 361, 67-81. [IF2022=5.0].
全文链接:https://doi.org/10.1016/j.gca.2023.10.015