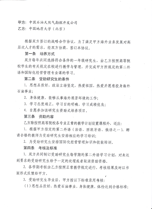
11415008-虚实结合创建地质实践教学体系,三位一体培养能源新型工科人才
11415008支撑材料 -7教学实践平台

 形状1 形状2


七、 教学实践平台

7-1 实验室平台文件

7-1-1 国家级地质资源勘查实验教学示范中心批文

7-1-2 国家级能源地质与评价虚拟仿真实验教学中心批文

7-1-3 主要功能实验室及其设备

7-1-4 虚拟实验教室场景



































中 华 人 民 共 和 国 教 育 部

形状3


教育部关于批准北京大学环境与生态实验教学

中心等 100 个“十二五”国家级实验

教学示范中心的通知

 教高函[2012]13 

有关部门(单位)教育司(局),部属各高等学校:

 根据《教育部 财政部关于“十二五”期间实施“高等学校本科教学质量与教学改革工程”的意见》(教高〔 2011〕 号)和我部开展“十二五”高等学校实验教学示范中心建设工作的要求,经学校申报、专家评审、网上公示,现决定批准北京大学环境与生态实验教学中心等 100 个实验教学中心为“十二五”国家级实验教学示范中心(以下简称示范中心)。

 示范中心所在高校要高度重视示范中心的建设,将示范中心建设纳入学校发展规划,为示范中心建设与发展提供有力支持和充分保障。示范中心要以培养学生能力为根本目标,进一步明确发展思路,完善运行管理机制,集聚优秀实验教学师资,培育优秀实验教学团队,深化实验教学改革,创新实验教学模式,建设优质实验教学资源,提高实验教学信息化水平,充分发挥示范辐射作用。

 有关中央部门应进一步加大对本部门所属高校实验教学示范体系建设力度,健全配套政策措施,积极组织和支持所属高校加强与其他高校国家级、省级实验教学示范中心的交流与合作,学习借鉴先进经验,共同探索实验教学改革新思路、新方法,全面提升实验教学示范中心建设水平,不断提高大学生的创新精神和实践能力。

 示范中心所在高校要根据专家评审反馈意见对示范中心建设实施方案进行充实完善,经论证后于 2012 年 12 月 30 日前报我部备案。备案的示范中心建设实施方案将作为检查验收的基本依据。



附件: “十二五”国家级实验教学示范中心名单.doc

 教育部

 2012 年 月 17 



十二五”国家级实验教学示范中心名单

北京大学环境与生态实验教学中心
北京大学药学实验教学中心
中国人民大学信息技术与管理实验教学中心
清华大学动力工程及工程热物理实验教学中心
清华大学先进材料实验教学中心
北京交通大学机械工程实验中心
北京交通大学电子信息与计算机实验中心
北京航空航天大学空天电子信息实验教学中心
北京理工大学地面机动装备实验教学中心
北京科技大学冶金工程实验教学中心
北京化工大学高分子科学与工程教学实验中心
北京邮电大学语言实验教学中心
中国农业大学机械与农业工程实验教学中心
北京林业大学园林实验教学中心
北京协和医学院基础医学实验教学中心
北京中医药大学中医学实验教学中心
北京师范大学心理学基础实验教学中心
北京外国语大学跨国经济管理人才培养实验教学中心
北京语言大学语言信息处理实验教学中心
中国传媒大学动画与数字媒体实验教学中心
中央财经大学经济与管理实验教学中心
对外经济贸易大学现代服务业人才培养实验教学中心
中国人民公安大学刑事科学技术实验教学中心
北京体育大学运动人体科学实验教学中心
中央音乐学院乐队教学实训中心
中央美术学院雕塑专业教学研究实验中心
中央戏剧学院教学实习演出中心
中央民族大学化学实验中心
中国政法大学法学实验教学中心
华北电力大学电气工程专业实验教学中心
南开大学文学实验教学中心
天津大学材料科学与工程实践教学中心
中国民航大学空管实验教学中心
大连理工大学化工综合实验教学中心
东北大学软件工程实验教学中心
大连海事大学电子信息技术实验教学中心
吉林大学化学·生命科学专业实验教学中心
东北师范大学生态实验教学中心
哈尔滨工业大学土建工程实验教学中心
哈尔滨工程大学船舶动力技术实验教学中心
哈尔滨工程大学船舶导航与控制实验教学中心
东北林业大学野生动物实验教学中心
复旦大学计算机实验教学中心
同济大学建筑规划景观实验教学中心
上海交通大学生命科学与技术实验教学中心
华东理工大学材料实验教学中心
东华大学材料科学与工程实验教学中心
华东师范大学心理学实验教学中心
上海外国语大学媒体融合实验中心
上海财经大学经济与管理实验教学中心
南京大学计算机科学技术与软件工程实验教学中心
东南大学信息与电子专业实验中心
南京航空航天大学电气工程与自动化实验教学中心
南京理工大学工程创新综合实验中心
中国矿业大学煤炭洁净加工与高效转化实验教学中心
河海大学水利学科专业实验教学中心
江南大学信息与控制实验教学中心
南京农业大学动物科学类实验教学中心
中国药科大学生物制药实验教学中心
浙江大学机电类专业实验教学中心
浙江大学计算机技术与工程实验教学中心
中国科学技术大学信息与计算机实验教学中心
合肥工业大学现代汽车制造技术实验教学中心
厦门大学材料科学与工程专业实验教学中心
华侨大学旅游实验教学中心
山东大学物联信息技术与系统工程实验教学中心
中国海洋大学环境科学与工程实验教学中心
中国石油大学(华东)油气储运工程实验教学中心
武汉大学图书情报实验教学中心
华中科技大学材料科学与工程实验教学中心
中国地质大学(武汉)地质学实验教学中心
武汉理工大学水陆交通实验实践教学中心
华中农业大学动物医学实验教学中心
华中师范大学心理学实验教学中心
中南财经政法大学传媒与艺术实验中心
中南民族大学民族药学实验教学中心
湖南大学机械工程实验教学中心
中南大学土木工程实验教学中心
中山大学经济管理实验教学中心
中山大学信息技术实验教学中心
暨南大学经济管理实验教学中心
华南理工大学材料科学与工程实验教学中心
四川大学华西医学基础实验教学中心
重庆大学城市建设与环境工程实验教学中心
西南交通大学材料科学与工程实验教学中心
电子科技大学电子信息材料与器件实验教学中心
西南大学药学实验教学中心
西南财经大学现代金融创新实验教学中心
西安交通大学能源与动力工程专业实验教学中心
西北工业大学材料实验教学中心
西安电子科技大学电子信息与通信工程学科专业实验教学中心
长安大学道路交通运输工程实验教学中心
西北农林科技大学园艺实验教学中心
陕西师范大学跨学科 X-物理实验教学中心
兰州大学化学创新实验教学中心
西北民族大学民族信息技术实验教学中心
中国矿业大学(北京)煤炭安全开采与地质保障实验教学中心
中国石油大学(北京)油气勘探与开发实验教学中心
中国地质大学(北京)地质资源勘查实验教学中心
中国劳动关系学院劳动关系协调与发展综合实验教学中心









 




 2014年国家级虚拟仿真实验教学中心名单

 序号

 学校名称

 中心名称

 1

 清华大学

 数字化制造系统虚拟仿真实验教学中心

 2

 北京交通大学

 轨道交通通信与控制虚拟仿真实验教学中心

 3

 北京航空航天大学

 空天电子信息虚拟仿真实验教学中心

 4

 北京理工大学

 大学计算机虚拟仿真实验教学中心

 5

 北京科技大学

 材料虚拟仿真实验教学中心

 6

 北京化工大学

 化工安全与装备虚拟仿真实验教学中心

 7

 北京邮电大学

 通信与网络虚拟仿真实验教学中心

 8

 北京建筑大学

 智慧城市虚拟仿真实验教学中心

 9

 中国农业大学

 食品科学与工程虚拟仿真实验教学中心

 10

 北京林业大学

 农林业经营管理虚拟仿真实验教学中心

 11

 北京协和医学院

 医学虚拟仿真实验教学中心

 12

 北京师范大学

 化学虚拟仿真实验教学中心

 13

 中国政法大学

 法学虚拟仿真实验教学中心

 14

 华北电力大学

 电力经济管理虚拟仿真实验教学中心

 15

 中国石油大学(北京)

 油气储运虚拟仿真实验教学中心

 16

 中国地质大学(北京)

 能源地质与评价虚拟仿真实验教学中心

 17

 北京联合大学

 文化遗产传承应用虚拟仿真实验教学中心

 18

 天津大学

 精密仪器与光电子虚拟仿真实验教学中心

 19

 河北经贸大学

 企业运营虚拟仿真实验教学中心

 20

 中北大学

 计算机及应用虚拟仿真实验教学中心

 21

 内蒙古医科大学

 蒙医学虚拟仿真实验教学中心

 22

 大连理工大学

 电工电子虚拟仿真实验教学中心

 23

 辽宁石油化工大学

 石油化工虚拟仿真实验教学中心

 24

 吉林大学

 物联网虚拟仿真实验教学中心

 25

 东北电力大学

 电力工业生产过程虚拟仿真实验教学中心

 26

 哈尔滨工业大学

 建筑虚拟仿真实验教学中心

 27

 哈尔滨工程大学

 船舶动力技术虚拟仿真实验教学中心

 28

 东北林业大学

 野生动物虚拟实验教学中心

 29

 哈尔滨医科大学

 医学虚拟仿真实验教学中心

 30

 复旦大学

 环境科学虚拟仿真实验教学中心

 31

 同济大学

 建筑规划景观虚拟仿真实验教学中心

 32

 上海交通大学

 医学院虚拟仿真实验教学中心

 33

 华东理工大学

 化学化工虚拟仿真实验教学中心

 34

 上海理工大学

 装备制造虚拟仿真实验教学中心

 35

 上海财经大学

 金融科学虚拟仿真实验中心

 36

 上海对外经贸大学

 全球运营虚拟仿真实验教学中心

 37

 上海工程技术大学

 民航飞行与运营管理虚拟仿真实验教学中心

 38

 南京大学

 信息电子虚拟仿真实验教学中心

 39

 苏州大学

 纺织与服装虚拟仿真实验教学中心

 40

 东南大学

 土木工程虚拟仿真实验教学中心

 41

 南京理工大学

 化学化工虚拟仿真实验教学中心

 42

 中国矿业大学

 矿山测量虚拟仿真实验教学中心

 43

 南京邮电大学

 通信与信息网络虚拟仿真实验教学中心

 44

 南京林业大学

 园林虚拟仿真实验教学中心

 45

 南通大学

 医学虚拟仿真实验教学中心

 46

 南京医科大学

 基础医学虚拟仿真实验教学中心

 47

 江苏师范大学

 轨道交通信息与控制虚拟仿真实验教学中心

 48

 浙江大学

 医学虚拟仿真实验教学中心

 49

 温州医科大学

 医学虚拟仿真实验教学中心

 50

 温州大学

 网络工程虚拟仿真实验教学中心

 51

 中国美术学院

 跨媒体艺术虚拟仿真实验教学中心

 52

 合肥工业大学

 机械与车辆工程虚拟仿真实验教学中心

 53

 中国科学技术大学

 化学虚拟仿真实验教学中心

 54

 安徽医科大学

 基础医学虚拟仿真实验教学中心

 55

 厦门大学

 医学虚拟仿真实验教学中心

 56

 集美大学

 海上专业虚拟仿真实验教学中心

 57

 江西财经大学

 经济管理与创业模拟实验中心

 58

 山东大学

 管理学科虚拟仿真实验教学中心

 59

 中国海洋大学

 海洋地球科学虚拟仿真实验教学中心

 60

 中国石油大学(华东)

 石油化工与装备虚拟仿真实验教学中心

 61

 青岛科技大学

 化工过程与装备虚拟仿真实验教学中心

 62

 山东建筑大学

 建筑工程管理虚拟仿真实验教学中心

 63

 山东理工大学

 车辆工程与交通虚拟仿真实验教学中心

 64

 山东农业大学

 农业机械化及其自动化虚拟仿真实验教学中心

 65

 山东师范大学

 物理虚拟仿真实验教学中心

 66

 临沂大学

 临沂大学生物学虚拟仿真实验教学中心

 67

 郑州大学

 郑州大学化学虚拟仿真实验教学中心

 68

 河南理工大学

 煤矿开采虚拟仿真实验教学中心

 69

 武汉大学

 网络安全虚拟仿真实验教学中心

 70

 华中科技大学

 生命科学与技术虚拟仿真实验教学中心

 71

 三峡大学

 电气工程虚拟仿真实验教学中心

 72

 中南大学

 物质结构与物性检测虚拟仿真实验教学中心

 73

 长沙理工大学

 公路交通虚拟仿真实验教学中心

 74

 南华大学

 核能与核技术工程虚拟仿真实验教学中心

 75

 华南理工大学

 数字建筑与城市虚拟仿真实验教学中心

 76

 广东金融学院

 金融虚拟仿真实验教学中心

 77

 广西大学

 机械工程虚拟仿真实验教学中心

 78

 桂林理工大学

 环境污染防治与生态保护虚拟仿真实验教学中心

 79

 重庆大学

 机械基础及装备制造虚拟仿真实验教学中心

 80

 重庆医科大学

 医学虚拟仿真实验教学中心

 81

 西南大学

 物理虚拟仿真实验教学中心

 82

 四川大学

 口腔医学虚拟仿真技能培训实验中心

 83

 西南交通大学

 轨道交通电气化与自动化虚拟仿真实验教学中心

 84

 电子科技大学

 信息与网络安全虚拟仿真实验教学中心

 85

 成都理工大学

 地质与岩土工程虚拟仿真实验教学中心

 86

 成都中医药大学

 中医药虚拟仿真实验教学中心

 87

 遵义医学院

 遵义医学院医学虚拟仿真实验教学中心

 88

 昆明理工大学

 冶金工程虚拟仿真实验教学中心

 89

 云南师范大学

 经济与管理虚拟仿真实验教学中心

 90

 西安交通大学

 核电厂与火电厂系统虚拟仿真实验教学中心

 91

 西北农林科技大学

 植物保护虚拟仿真实验教学中心

 92

 长安大学

 交通信息与控制虚拟仿真实验教学中心

 93

 西安电子科技大学

 网络与信息安全虚拟仿真实验教学中心

 94

 西北工业大学

 飞行器设计与工程虚拟仿真实验教学中心

 95

 陕西师范大学

 陕西师范大学生物学虚拟仿真实验教学中心

 96

 西北民族大学

 民族语言文化与教育虚拟仿真实验教学中心

 97

 国防科学技术大学

 机电工程与自动化虚拟仿真实验教学中心

 98

 解放军后勤工程学院

 供油工程虚拟仿真实验教学中心

 99

 第三军医大学

 灾害医学虚拟仿真实验教学中心

 100

 解放军军械工程学院

 弹药保障与安全性评估虚拟仿真实验教学中心








数值模拟实验室

 多套油气勘探开发专业软件运行、开发程序编写等方面教学。


10 实验标本展示实验室

 各种岩石标本、原油样品、地层水样品的展示、内容讲解等。




虚拟仿真教室

虚拟仿真实验教室场景1

虚拟仿真实验教室场景2



 

7.2 野外实习实践基地

 序号

 名称

 备注

 1

 北京西山页岩气野外地质实践基地

 学校与国土资源部共建

 2

 北京延庆硅化木公园陆相沉积地质实践基地

 学校与北京市共建

 3

 北京平谷石林峡海相滨岸沉积野外地质实践基地

 

 4

 北京门头沟下苇甸碳酸盐岩沉积野外地质实践基地

 

 5

 天津蓟县元古界金钉子剖面野外实践基地

 

 6

 河北滦平陆相湖扇沉积剖面与页岩气钻井实践基地

 学校与河北滦平县共建

 7

 山西大同云冈石窟侏罗系河流相剖面实践基地

 

 8

 鄂尔多斯瑶曲剖面延长组重力流沉积实习实践基地

 

















野外实践基地1:北京西山页岩气野外实践基地建设奠基剪裁


野外实践基地1:北京西山页岩气野外实践基地某剖面标志桩


野外实践基地2:北京延庆硅化木公园陆相沉积地质实践基地



野外实践基地3:北京平谷石林峡海相滨岸沉积野外实习实践基地教授精彩讲解


野外实践基地4:北京门头沟下苇甸碳酸盐岩沉积野外地质实践基地 


野外实践基地5:天津蓟县元古界金钉子剖面实习基地



野外实践基地6:滦平陆相页岩气野外地质与钻井实践野外基地


野外实践基地6:滦平陆相页岩气野外地质与钻井实践野外基地



野外实践基地7:大同云岗石窟河流相剖面


野外实践基地8:鄂尔多斯瑶曲剖面延长组重力流沉积野外实践实习基地



7.3实践教学及产学研基地情况

 7.3-1中国地质大学(北京)与胜利油田共建产--研基地协议书

 7.3-2 中国地质大学(北京)与胜利油田孤岛采油厂签署共建产--研基地协议书

 7.3-3 中国地质大学(北京)与中石油辽河油田分公司产--研基地建设协议

 7.3-4中国地质大学(北京)与中石化中原油田分公司共建产--研基地协议

 7.3-5中国地质大学(北京)与中石油勘探开发研究院共建产--研基地协议书

 7.3-6 中国地质大学(北京)与中石化胜利油田滨南采油厂共建产--研基地协议书

 7.3-7 中国地质大学(北京)与胜利油田滨南采油藏共建产--研基地协议书

 7.3-8中国地质大学(北京)与延长石油签订产--研基地合作协议

 7.3-9 学生在产--研基地实习现场场景




  中国地质大学(北京)

中石化胜利油田孤岛采油厂

共建产研基地


协 议 书














 20066


中国地质大学(北京)

中石油辽河油田分公司

签署科研合作及产学研基地建设协议

 


 

 

 

 

 

  

 

 

 

 

 

 


二零零七年十二月

 
 国地质大学(北京)

中石化中原油田分公司

共建产—学—研基地

 

  

20087

 


 

 

 

 










延长石油集团签订战略合作协议仪式 A

延长石油集团签订战略合作协议仪式B


 中国地质大学(北京)学生在产—学—研基地实习情况


 











工作人员为学生实井示范超声波测动液面方法


 











在钻井总公司机械厂工作人员讲解防喷器的原理及工作要求

 











学生在注聚站参观实习.














计量站工人师傅认真讲解