11415010-新时代传统工科专业实践教学体系构建与实施
特色实践教学平台

 特色实践教学平台

 

 

 

 

 

 

 

 

 

 

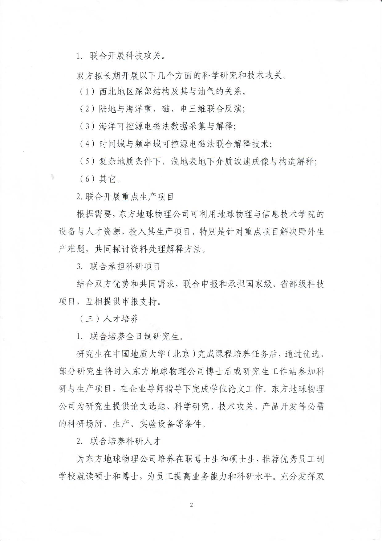
 中石油东方地球物理公司综合物化探处“产、学、研”实践合作协议

  

    

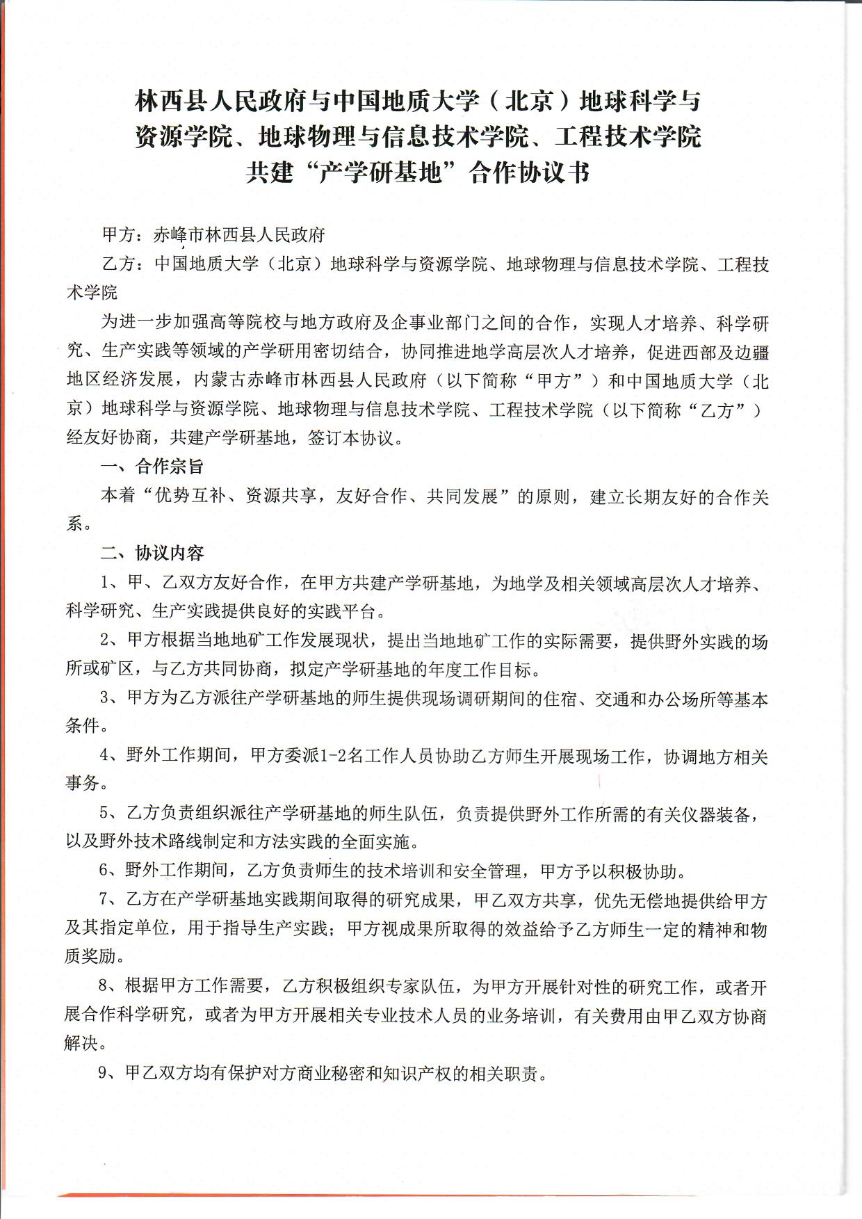
 内蒙古林西县人民政府“产学研基地”建设协议

  

    

 

 山东省煤田地质局物探测量队“产、学、研”实践合作协议

  

    

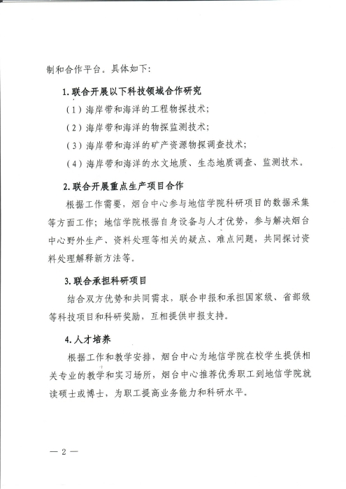
 中国地质调查局烟台海岸带地质调查中心“产、学、研”实践合作协议

  

    

 

 台湾中央大学地球科学学院联合实践合作协议