首页
11415012-一流引领 虚实深融 集体成才:GIS专业人才培养模式探索与实践
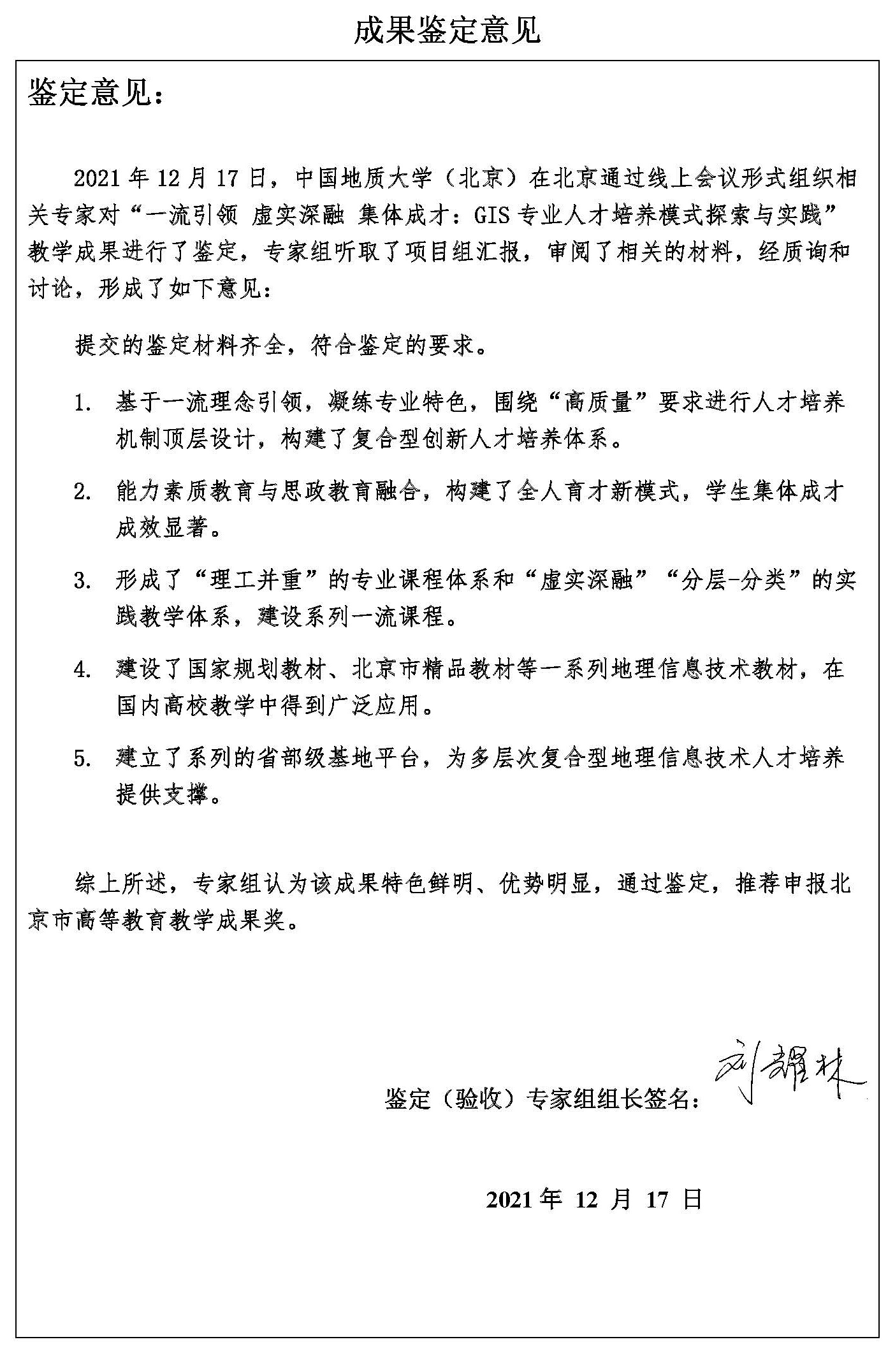
成果论证会专家鉴定意见
发布时间:2021-12-19
阅读:
274
次
明冬萍[信息工程学院]
12月19日
友情链接
版权信息
版权所有:中国地质大学(北京)
地址:北京市海淀区学院路29号
邮编:100083
文保网安备案:1101080023
技术支持: 信息网络与数据中心
管理登录
联系我们
地址:北京市海淀区学院路29号
邮编:100083
技术支持: 信息网络与数据中心
© 版权所有:中国地质大学(北京)
文保网安备案:1101080023
首页
11415004-“五位一体”地质学拔尖人才培养
11415005-能力导向、学科交叉、产教协同
11415006-思政引领,科教融合材料类专业创新
11415007-双基驱动、多维协同的地球物理创新
11415008-虚实结合创建地质实践教学体系
11415009-学术、技术、艺术并重的研究型大学珠宝
11415010-新时代传统工科专业实践教学
11415011-地质故事融入思想政治理论课教学
11415012-一流引领 虚实深融 集体成才:GIS专业
11415013-践行生态文明的国土整治与生态修复
11415014-同传模式下高等数学教学新形态
11415015-面向自然资源行业发展需求的地下水系列课程