11415026-服务国家能源战略,开拓油气新工科:“四维驱动”产教融合育人模式与实践
支撑材料3 教学成果鉴定意见及应用证明


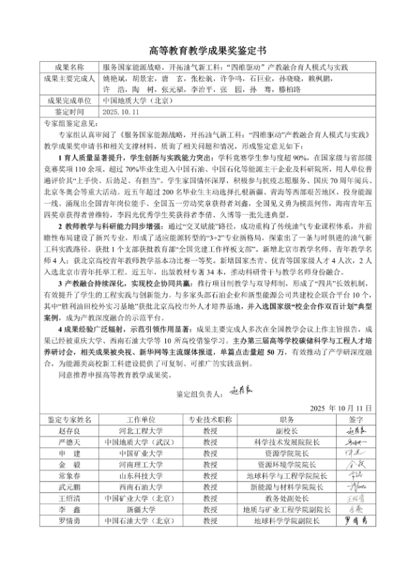
高等教育教学成果鉴定意见

教学成果应用证明1:河北工程大学

教学成果应用证明2:中国地质大学(武汉)

教学成果应用证明3:中国矿业大学

教学成果应用证明4:河南理工大学

教学成果应用证明5:山东科技大学

教学成果应用证明6:中国矿业大学(北京)

教学成果应用证明7:新疆大学

教学成果应用证明8:东北石油大学

教学成果应用证明9:西南石油大学

教学成果应用证明10:重庆科技大学

教学制度文件:校内工程教师化、企业教师制度化

教学制度文件:校内工程教师化、企业教师制度化

教学制度文件:校内工程教师化、企业教师制度化

教学制度文件:校内工程教师化、企业教师制度化