11415026-服务国家能源战略,开拓油气新工科:“四维驱动”产教融合育人模式与实践
支撑材料1 成果曾获奖励情况

成果曾获奖励情况目录(30项)

1.        奖励1:第二批新工科研究与实践项目

2.        奖励2:国家级一流本科课程《沉积岩石学》

3.        奖励3:全国党建工作样板支部

4.        奖励4:首批国家级一流本科专业建设点—石油工程

5.        奖励5:首批国家级一流本科专业建设点—资源勘查工程

6.        奖励6:中国工程教育专业认证—石油工程

7.        奖励7:国家级虚拟仿真实验教学中心

8.        奖励8:“校企合作,双百计划”典型案例

9.        奖励9:国家杰出青年科学基金:姚艳斌

10.    奖励10:青年科学基金项目(A类)[原国家杰出青年科学基金项目]:由庆

11.    奖励11:国家自然科学基金优秀青年基金-蔡益栋

12.    奖励12:国家自然科学基金海外优秀青年科学基金-孙骞

13.    奖励13:国家自然科学基金海外优秀青年科学基金-石越

14.    奖励14:中国地质大学(北京)教育教学成果奖一等奖

15.    奖励15:中国石油教育学会石油高等教育教学成果特等奖

16.    奖励16:中国化工教育协会二等奖

17.    奖励17:北京高等学校优质本科教材课件—《石油工业概论》

18.    奖励18:北京高等学校优质本科教材课件—《石油构造分析》

19.    奖励19:北京市课程思政示范课程、教学名师和团队—《高等油藏工程》

20.    奖励20:北京市课程思政示范课程、教学名师和团队—《新能源概论》

21.    奖励21:“资源勘查工程”北京高校优秀本科育人团队

22.    奖励22:北京高校第十三届青年教师教学基本功比赛—工科组:许争鸣

23.    奖励23:北京高校青年教师“创新教研工作室”领军人物—许争鸣

24.    奖励24:北京市高等学校教学名师-李治平

25.    奖励25:北京市高等学校教学名师-丁文龙

26.    奖励26:北京市高等学校教学名师-黄文辉

27.    奖励27:北京市高等学校青年教学名师:许浩

28.    奖励28:中国大学生计算机设计大赛一等奖

29.    奖励29:中国高校计算机大赛-程序设计天梯赛—团队一等奖

30.    奖励30:美国大学生数学建模竞赛特别提名奖



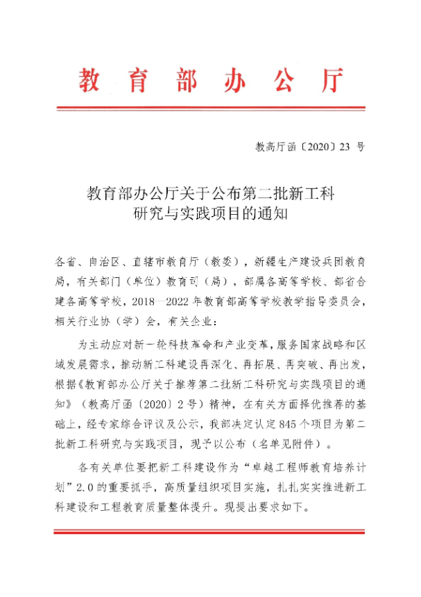
奖励1:第二批新工科研究与实践项目

 


 


                                             

奖励2:国家级一流本科课程《沉积岩石学》

奖励3:全国党建工作样板支部

 

奖励4:首批国家级一流本科专业建设点—石油工程

奖励5:首批国家级一流本科专业建设点—资源勘查工程

 

奖励6:中国工程教育专业认证—石油工程

奖励7:国家级虚拟仿真实验教学中心

奖励8:“校企合作,双百计划”典型案例


奖励9:国家杰出青年科学基金:姚艳斌

 

奖励10:青年科学基金项目(A) [原国家杰出青年科学基金项目]:由庆

 

奖励11:国家自然科学基金优秀青年基金-蔡益栋

 

奖励12:国家自然科学基金海外优秀青年科学基金-孙骞

 

奖励13:国家自然科学基金海外优秀青年科学基金-石越

奖励14:中国地质大学(北京)教育教学成果奖一等奖

14-中国地质大学(北京)教育教学成果奖一等奖1


 14-中国地质大学(北京)教育教学成果奖一等奖2.jpg

奖励15:中国石油教育学会石油高等教育教学成果特等奖

 

奖励16:中国化工教育协会二等奖

奖励16

奖励17:北京高等学校优质本科教材课件—《石油工业概论》

奖励18:北京高等学校优质本科教材课件—《石油构造分析》

奖励19:北京市课程思政示范课程、教学名师和团队—《高等油藏工程》

奖励20:北京市课程思政示范课程、教学名师和团队—《新能源概论》

奖励21:“资源勘查工程”北京高校优秀本科育人团队

奖励22:北京高校第十三届青年教师教学基本功比赛—工科组A组:许争鸣

奖励23:北京高校青年教师“创新教研工作室”领军人物—许争鸣

奖励24:北京市高等学校教学名师-李治平

奖励25:北京市高等学校教学名师-丁文龙

奖励26:北京市高等学校教学名师-黄文辉

奖励27:北京市高等学校青年教学名师:许浩

奖励28:中国大学生计算机设计大赛一等奖

奖励29:中国高校计算机大赛-程序设计天梯赛—团队一等奖

奖励30:美国大学生数学建模竞赛特别提名奖